设为首页
加入收藏
联系我们
首页
奥得富概况
公司简介
荣誉资质
服务流程
企业文化
公司新闻
技术交流
软镜项目
电子粗镜维修
电子细镜维修
纤维粗镜维修
纤维细镜维修
硬镜项目
进口硬镜维修
国产硬镜维修
手术器械维修
导光束维修
摄像气腹机项目
摄像主机光源维修
摄像头维修
气腹机维修
软镜主机光源维修
其它项目
电子腹腔镜维修
手术器械
超声刀及手柄
其它
维修案例
电子软镜
纤维软镜
硬镜
摄像系统
主机光源
电子腹腔镜
其它
联系我们
联系方式
电子地图
在线留言
招贤纳士
招商合作
公司简介
荣誉资质
服务流程
企业文化
公司新闻
技术交流
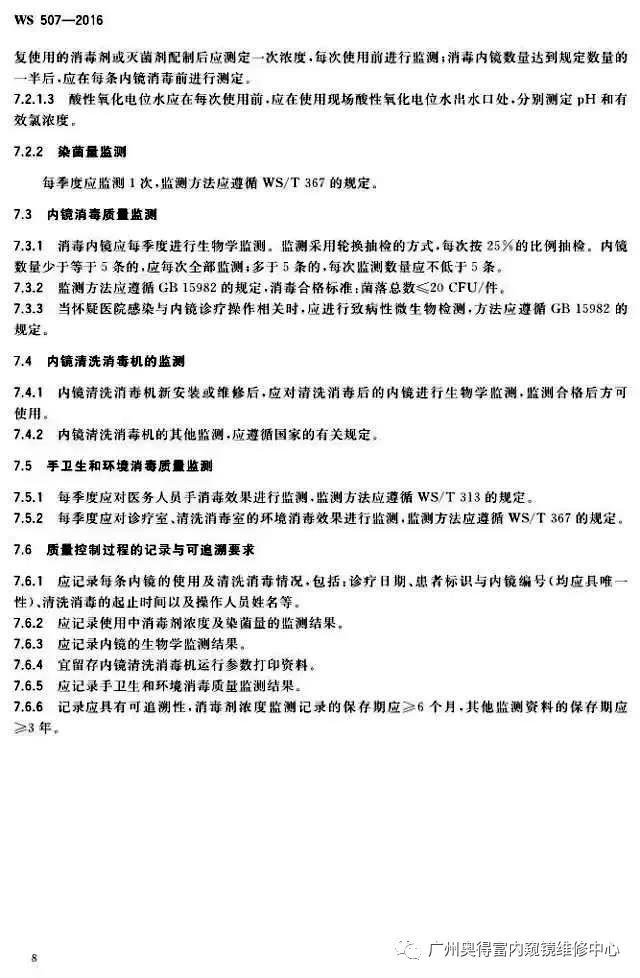
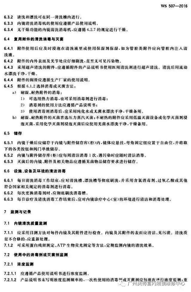
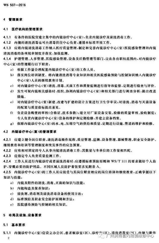
《软式内镜清洗消毒技术规范》
发布时间:2018-05-15
浏览次数:6867
上一篇:
没有了
返回列表
下一篇:
内镜清洗和消毒(灭菌)操作规程